JERSEY VARGAS

TrueVoice

A government-trusted website platform designed to make voting secure, comfortable, accessible, and streamlined.

Role

  • Lead UX Designer
  • Lead UI Designer

Time

  • Oct 2024 - Nov 2025
    (4 weeks)

Team

  • 1 Product Manager
  • 2 UX Researchers
  • 3 UX Designers

UNDERSTANDING THE PROBLEM

Voters often face a range of challenges including voter intimidation, lack of accessible or trustworthy information, scheduling conflicts that prevent them from voting, and emotional discomfort at the polls.

These issues lead to reduced voter confidence and participation.

As part of a class assignment, our team was challenged to redesign the voting process utilizing interactive technology to remedy a number of the problems voters faced. We were given an overview of the current voting system, its history, and tasked with identifying opportunities for improvement.

PROJECT CONSTRAINTS

Platform Constraint


Ignore Electoral College


User Demographics


We were challenged to create a website experience.

For the scope of this project, we were instructed to ignore the electoral college.

We had to design for a range of user needs.



THE SOLUTION

TrueVoice focuses on reducing voter intimidation, improving access to personalized and local information, and enhancing voter confidence through thoughtful UX.

What I did:

  • Design System Lead I developed the project's design system and guided my teammates on accessible design principles.
  • Primary UX Stakeholder: I evaluated the feasbility of proposed user flows and advocated for user-first solutions.
  • Co-Product Manager: I stepped in and ensured our teammates had deliverables and made consistent progress.

KEY FEATURES


Make informed decisions with confidence using our Comparison Tool.

Users can drag and drop candidate profiles to view a side-by-side comparison of their policies, experience, and platforms sourced from verified and trusted information.

Get access to resources and information as you cast your ballots

A streamlined layout reduces cognitive load and voter fatigue by presenting information in an organized, digestible format.

Secure Voting

A time-out feature protects users' ballots during inactivity, ensuring sensitive information is secure and voting progress is not compromised.

How did we arrive at this solution? Through research!

BREAKING DOWN THE CURRENT PROCESS

In order to effectively tackle the redesign of the in-person voting process to a digital experience, it was important for our team to understand the process of voting. Not everyone on the team had gone through the process themselves, so creating a shared picture of the journey was key.



UNDERSTANDING THE AUDIENCE

Now that we were acquainted with the voting process, we proceeded with a deep exploration of our users. As a team, we developed four distinct user personas to reflect the diverse realities of voters across the United States.

These personas captured variations in language proficiency, educational background, cognitive ability, access to resources, and time availability, ultimately becoming the foundation for how we prioritized and shaped our design goals.

User Personas


By grounding our design process in real user needs, we ensured our decisions would be empathetic, inclusive, and intentional.

Affinity Map

With these synthesized findings via our Affinity Map, we identified four focus areas to develop

Accessibility

Security

Reducing Fatigue

Credibility of Information

IMPLEMENTATION

Our four focus areas allowed our team to consolidate our efforts in the development of these features. We created a Design Document that contained the specific features we aimed to implement.

Accessibility

  • Screen Reader Compatibility
  • Multilingual Options
  • Text Size Customization
  • Use of visual aids

Security

  • Session timeouts for inactivity
  • Two-factor authentication

Reducing Voter Fatigue

  • Voting from national offices
  • Randomized candidate order

Credibility of Information

  • All candidate info from reputable sources
  • AI generated summary

This design document helped guide our user flow and wireframes.



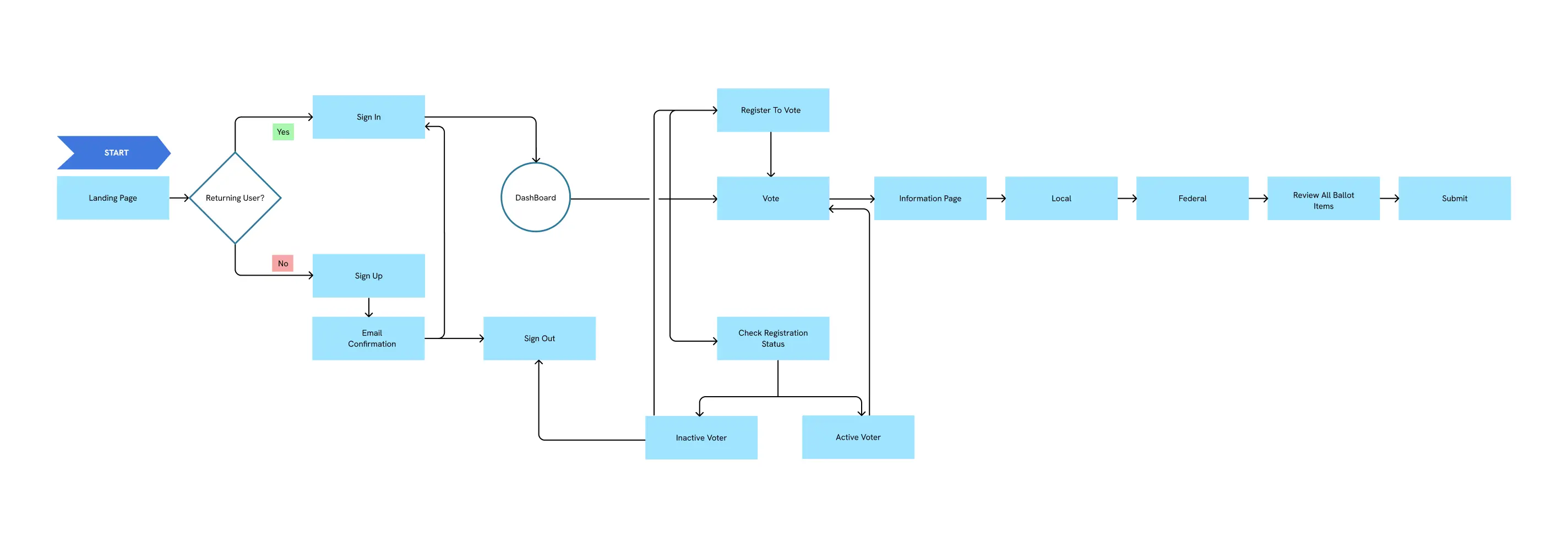
User Flow


Mid-Fidelity Wireframes

DESIGN CHALLENGES

Our user tests revealed some things we needed to rethink about.

Design Challenge: Creating a tangible voting process

We considered adding an interlock system that prompted users to confirm each submission. While it could promote more thoughtful decisions, it risked slowing down the experience and potentially discouraging participation, especially for users with learning disabilities, older adults, or voters facing time or access barriers. Ultimately, we chose to forgo the interlock to prioritize accessibility and reduce friction in the voting process.

Design Challenge: Balancing Security with Accessibility

We considered adding an interlock system that prompted users to confirm each submission. While it could promote more thoughtful decisions, it risked slowing down the experience and potentially discouraging participation, especially for users with learning disabilities, older adults, or voters facing time or access barriers. Ultimately, we chose to forgo the interlock to prioritize accessibility and reduce friction in the voting process.

Design Challenge: Bridging the Gap Between In-Person Support and Digital Guidance

User testing revealed that some participants felt uncertain navigating the app and suggested the need for clearer guidance—similar to what they'd receive from volunteers at in-person voting centers. While we had a help center in place, it lacked the immediacy and clarity users expected.To address this, I designed an onboarding tutorial and video guide, drawing inspiration from the LA jury duty portal's approach to step-by-step user support. These additions aimed to build confidence and ensure that all users—regardless of digital fluency—could navigate the experience with ease.


FINAL PRODUCT

WHAT I LEARNT

Designing with a Team in Mind

This was my first time collaborating with a multidisciplinary team, and it taught me the importance of clear onboarding and communication to keep the process efficient. I developed a brand style guide and offered accessibility guidance to teammates as I led our design. When design questions came up, I provided feedback and design consultation, learning how to support and work with others while ensuring visual consistency across the project.